Laminar Flow Box Anleitung
Moderatoren: Mycelio, leuchtpilz, davidson30
Laminar Flow Box Anleitung
Hallo Zusammen,
da ich mir vor ein paar Wochen auch eine Laminar Flow Box gebaut habe, will ich nun möglichen interessierten die Möglichkeit bieten, sich ebenfalls recht einfach so eine Box zu bauen.
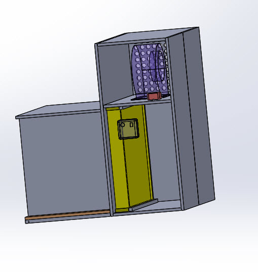
Ich habe mir die komplette Box im Vorfeld im CAD konstruiert.
Würde diesen File gerne hier reinstellen, ist aber wahrscheinlich aufgrund der Größe (16 Mb) nicht möglich.
Sollte jemand die fertigen Zeichnungen und die Stückliste benötigen, einfach kurz melden.
Hiermit kann man dann z.B. im Baumarkt sich das Holz zu 95% zurechtsägen lassen.
Gleich Vorab:
Das gute Stück kostet allerdings auch ein ppar Euro.
Holz ca. 100€
Hepafilter ca. 140€
Vorfiltermatte ca. 10€
Gebläse gebraucht ca. 80€
PWM Modul (Gebläsedrehzahlregelung) ca. 50€
LED Leuchten ca. 10€
Kleinzeug ca. 20€
Trotzdem bin ich der Meinung, dass es das Geld wert ist.
Das arbeiten ist doch deutlich angenehmer wie in einer Kunststoffbox und durch die Größe kann ich nun auch Getreidebrut vor dem Filter umfüllen und beimpfen.
Mfg Manu
da ich mir vor ein paar Wochen auch eine Laminar Flow Box gebaut habe, will ich nun möglichen interessierten die Möglichkeit bieten, sich ebenfalls recht einfach so eine Box zu bauen.
Ich habe mir die komplette Box im Vorfeld im CAD konstruiert.
Würde diesen File gerne hier reinstellen, ist aber wahrscheinlich aufgrund der Größe (16 Mb) nicht möglich.
Sollte jemand die fertigen Zeichnungen und die Stückliste benötigen, einfach kurz melden.
Hiermit kann man dann z.B. im Baumarkt sich das Holz zu 95% zurechtsägen lassen.
Gleich Vorab:
Das gute Stück kostet allerdings auch ein ppar Euro.
Holz ca. 100€
Hepafilter ca. 140€
Vorfiltermatte ca. 10€
Gebläse gebraucht ca. 80€
PWM Modul (Gebläsedrehzahlregelung) ca. 50€
LED Leuchten ca. 10€
Kleinzeug ca. 20€
Trotzdem bin ich der Meinung, dass es das Geld wert ist.
Das arbeiten ist doch deutlich angenehmer wie in einer Kunststoffbox und durch die Größe kann ich nun auch Getreidebrut vor dem Filter umfüllen und beimpfen.
Mfg Manu
-
Ständerpilz
- Ehren - Member
- Beiträge: 1038
- Registriert: Donnerstag, 21. April 2016 14:15
- Wohnort: Rheinkreis Neuss
Re: Laminar Flow Box Anleitung
Das kann sicher der ein oder andere gut gebrauchen! Prima! 
Kannst du nicht noch die Stückliste und die Maße der Platten posten? Das CAD-File braucht man zum Nachbauen ja nicht unbedingt.
Kannst du nicht noch die Stückliste und die Maße der Platten posten? Das CAD-File braucht man zum Nachbauen ja nicht unbedingt.
- Lauscher
- Site Admin
- Beiträge: 987
- Registriert: Samstag, 05. Januar 2008 12:58
- Wohnort: Nordhessen, bei Wolfhagen
Re: Laminar Flow Box Anleitung
Hallo manu,
danke, sehr interessant!
Ein paar Fotos Deiner neuen Flow Box wären auch sehr schön.
Ist es ein Hepa H14? Welche Maße hat er? Wie stark ist der Lüfter? Immer wieder spannend ist das Verhältnis von Lüfterleistung und Filtergröße, um am Ende die magischen 5m/s zu ereichen. (5 Meter pro Sekunde = Luftgeschwindigkeit für laminaren/gleichmäßig parallelen Luftstrom)
Ich wünsche Dir viel Freude damit! Ich mag meine Reinbank auch nicht mehr missen.
Viele Grüße, Martin
danke, sehr interessant!
Ein paar Fotos Deiner neuen Flow Box wären auch sehr schön.
Ist es ein Hepa H14? Welche Maße hat er? Wie stark ist der Lüfter? Immer wieder spannend ist das Verhältnis von Lüfterleistung und Filtergröße, um am Ende die magischen 5m/s zu ereichen. (5 Meter pro Sekunde = Luftgeschwindigkeit für laminaren/gleichmäßig parallelen Luftstrom)
Ich wünsche Dir viel Freude damit! Ich mag meine Reinbank auch nicht mehr missen.
Viele Grüße, Martin
-------------------------------------------------------------------
Normale Schrift: User Lauscher/Martin spricht.
[i]Kursive Schrift: Moderator Lauscher spricht[/i]
Normale Schrift: User Lauscher/Martin spricht.
[i]Kursive Schrift: Moderator Lauscher spricht[/i]
Re: Laminar Flow Box Anleitung
Hi,
hab unten mal eine Stückliste angehängt.
Hoffe der Bau damit funktioniert.
Wenn nicht kontaktieren und dann finden wir einen Weg.
Filtergröße ist 610x762 H14.
Gebläse war ein EBM mit 1200 m³/h freiblasend.
Druckwert weiß ich gerade nicht mehr.
mfg manu
hab unten mal eine Stückliste angehängt.
Hoffe der Bau damit funktioniert.
Wenn nicht kontaktieren und dann finden wir einen Weg.
Filtergröße ist 610x762 H14.
Gebläse war ein EBM mit 1200 m³/h freiblasend.
Druckwert weiß ich gerade nicht mehr.
mfg manu
- Lauscher
- Site Admin
- Beiträge: 987
- Registriert: Samstag, 05. Januar 2008 12:58
- Wohnort: Nordhessen, bei Wolfhagen
Re: Laminar Flow Box Anleitung
Hallo manu, danke für die Anleitung!
Ich sehe keinen Vorfilter - den würde ich Dir noch sehr empfehlen, um grobe Partikel auszufiltern. Das schont den Hepa und erhöht seine Lebensdauer.
Der Vorfilter kann entweder die Luft schon vor dem Lüfter filtern, oder ganzflächig den Hepa bedecken.
Viele Grüße, Martin
Ich sehe keinen Vorfilter - den würde ich Dir noch sehr empfehlen, um grobe Partikel auszufiltern. Das schont den Hepa und erhöht seine Lebensdauer.
Der Vorfilter kann entweder die Luft schon vor dem Lüfter filtern, oder ganzflächig den Hepa bedecken.
Viele Grüße, Martin
-------------------------------------------------------------------
Normale Schrift: User Lauscher/Martin spricht.
[i]Kursive Schrift: Moderator Lauscher spricht[/i]
Normale Schrift: User Lauscher/Martin spricht.
[i]Kursive Schrift: Moderator Lauscher spricht[/i]
Re: Laminar Flow Box Anleitung
Hi,
klar ist der Vorfilter drin.
Sogar zwei.
Sind direkt hinter den Löchern an den Seitenteilen angebracht.
Somit fällt kein Staub darauf und sie halten länger.
Hast dich glaub um den Faktor 10 verschrieben bei der Strömungsgeschwindigkeit.
Die sollte sich eher im Bereich von 0,5 bis 0,8 m/s bewegen.
Mfg Manu
klar ist der Vorfilter drin.
Sogar zwei.
Sind direkt hinter den Löchern an den Seitenteilen angebracht.
Somit fällt kein Staub darauf und sie halten länger.
Hast dich glaub um den Faktor 10 verschrieben bei der Strömungsgeschwindigkeit.
Die sollte sich eher im Bereich von 0,5 bis 0,8 m/s bewegen.
Mfg Manu
- Lauscher
- Site Admin
- Beiträge: 987
- Registriert: Samstag, 05. Januar 2008 12:58
- Wohnort: Nordhessen, bei Wolfhagen
Re: Laminar Flow Box Anleitung
Ah, ok! Auf den Bildern ist davon nämlich nichts zu sehen.olli.d hat geschrieben: klar ist der Vorfilter drin.
Sogar zwei.
Sind direkt hinter den Löchern an den Seitenteilen angebracht.
Somit fällt kein Staub darauf und sie halten länger.
Ja, Du hast recht. Ich meinte natürlich 0,5 m/s.olli.d hat geschrieben:Hast dich glaub um den Faktor 10 verschrieben bei der Strömungsgeschwindigkeit.
Die sollte sich eher im Bereich von 0,5 bis 0,8 m/s bewegen.
Hast Du schon erfolgreich mit der Reinbank gearbeitet?
Ein Foto wäre auch sehr schön!
Viele Grüße, Martin
-------------------------------------------------------------------
Normale Schrift: User Lauscher/Martin spricht.
[i]Kursive Schrift: Moderator Lauscher spricht[/i]
Normale Schrift: User Lauscher/Martin spricht.
[i]Kursive Schrift: Moderator Lauscher spricht[/i]
